推薦產品
聯係我們
RAYBET雷竞技app
電話:0755-23087599
手機:13808858392
郵箱:dunianhua@leweitech.com
地址:深圳市寶安區西鄉鶴洲恒豐工業城B11棟5樓東
XPM52C 35W雙C口PD快充降壓芯片
所屬分類:FM/富滿係列
品牌:FM/富滿
型號:XPM52C係列
封裝:QFN4x4-16L
功率:65W
電流:5A
型號:XPM52C係列
封裝:QFN4x4-16L
功率:65W
電流:5A
訂購熱線:0755-23087599
XPM52C是一款65W USB PD 多協議降壓芯片,集成度高,協議全麵並支持定製。采用 QFN4x4-16L 封裝,典型應用於35W雙C口PD快充市場,改寫了傳統的降壓電路設計,集成了降壓控製器,協議芯片和降壓MOS管的多合一芯片。
XPM52C 是一款集成同步開關的降壓轉換器,支持多種輸出快充協議、支持 USB Type-C 和 PD 等多種快充協議,包括 USB Type-C 和 PD 協議,高通 QC2.0/3.0/3.0+,華為 FCP/SCP/HVSCP,VOOC 2.0/4.0 協議,聯發科 PE,三星 AFC,USB BC1.2 DCP 以及Apple 2.4A 充電規範,為車載充電器、各種快充適配器、智能排插等供電設備提供完整的解決方案。
XPM52C PD快充降壓芯片具有自動識別 VIN 輸入電壓的功能,依據輸入電壓來調節輸出電壓。
XPM52C 內置功率 MOS,輸入工作電壓最高到 31V,輸出電壓範圍是 3.3V 到21V,能提最大 65W 的輸出功率,能夠根據識別到的快充協議自動調整輸出電壓和電流。
XPM52C 的輸出具有 CV/CC 特性,當輸出電流小於設定值,輸出 CV 模式,輸出電壓恒定;當輸出電流大於設定值,輸出 CC 模式,輸出電壓降低。
XPM52C 的輸出電壓帶有線補功能,輸出電流增大後會相應的提高輸出電壓,用以補償連接線阻抗引起的電壓下降。
XPM52C 特別的集成了 XPD-LINK™互聯通信專利技術。通過 XPD-LINK™互聯功能,
XPM52C 可以簡單靈活的應用在多個 Type-C 端口的充電方案中。
XPM52C 支持二次燒錄,可實現在線升級。
XPM52C 有多種保護功能,具有輸入過壓、欠壓保護,輸出短路、過流保護,過溫保護。
XPM52C PD快充降壓芯片特點
■ 同步開關降壓轉換器
- 內置功率 MOS
- 自動識別輸入電壓調節輸出電壓
- 輸入工作電壓高至 31V - 輸出電壓範圍:3.3V 到 21V,根據快充協議自動調整
- 輸出功率最大 65W - 輸出電壓有線補功能:50mV/A、100mV/A、150mV/A - 輸出具有CV/CC 特性
- 軟啟動功能
- 3A 帶載啟動
- XP-LINK 智能降功率
■ 支持 USB Power Delivery(PD)3.1 協議
- 通過 PD3.1 認證(TID:7689) - FPDO 可配置:5V、9V、12V、15V、20V
- APDO 可配置:5V Prog、9V Prog、15V Prog、20V Prog
- APDO 以 20mV 步進調節電壓
- APDO 電流最大可支持至 5A
■ 輸出快充
- 支持 Quick Charge 2.0/3.0/3.0+協議
- 支持小米 CHARGE TURBO 27W 協議
- 支持華為 FCP/SCP/HVSCP 協議
- 支持三星 AFC 協議
- 支持 VOOC 2.0/4.0 協議
- 支持聯發科 PE 協議
- 支持 USB BC1.2 DCP
- 支持 Apple 2.4A 充電規範
■ 支持在線升級
■ 多重保護、高可靠性
- 輸入過壓、欠壓保護
- 輸出短路、輸出過流
- 過溫保護
■ 全引腳 ESD 4KV
■ Package:QFN4x4-16L
引腳定義

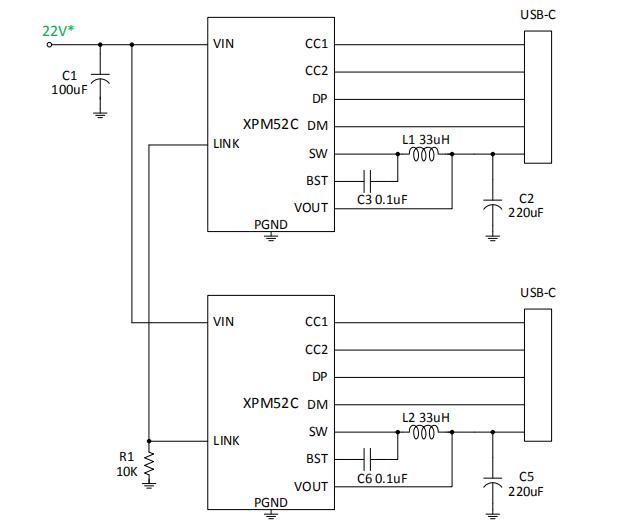
應用電路圖
應用 1:單 C 口工作
應用 2:雙 C 口工作
*注意:用兩顆 XPM52C 組成雙 C 口方案時,推薦輸入工作電壓為 22V,可提高轉換效率。
應用領域
■ USB 車載充電器
■ 便攜式充電設備
■ 通用高壓 USB 充電器
■ 通用的高壓 DC/DC 變換應用
■ 智能排插
XPM52C 35W雙C口PD快充降壓芯片,隻需一顆芯片配合極簡的外圍即可滿足多口充電器的獨立降壓設計,能夠簡化多口充電器、插排中的二次降壓電路,相同體積可以容納多個輸出接口,並且具備更高的功率密度,非常適合車充,多口快充充電器和快充插排應用,更多XPM52C係列 PD快充降壓芯片產品數據手冊及應用資料請向我們申請。>>
阿裏巴巴店鋪
關注驪微
收藏驪微










