推薦產品
聯係我們
RAYBET雷竞技app
電話:0755-23087599
手機:13808858392
郵箱:dunianhua@leweitech.com
地址:深圳市寶安區西鄉鶴洲恒豐工業城B11棟5樓東
CR6841離線式pwm控製芯片采用SOP-8 和 DIP-8 兩種封裝形式,VCC耐壓30V,待機功耗<300mW,應用功率< 90W, 是一款高度集成的電流控製型 PWM 控製器,可兼容替代OB2269,內置多種保護功能和優異的性能使得 CR6841 在中規模到大規模的電源變換器中極具競爭力,用於中型到大型的離線式電源變換器。
CR6841為了減少待機功耗和提升效率,集成了多種工作模式。隨著負載的變化,CR6841可以工作在三種不同的模式,並且每種模式都做了優化。當負載很重時,係統工作在傳統的PWM(脈衝寬度調製)模式。當負載變輕時,係統進入 PFM(脈衝頻率調製)模式。在 PFM模式下,隨著負載的逐漸變輕,開關頻率也逐漸的減小。
CR6841離線式pwm控製芯片中獨有的頻率變換模塊可以使開關頻率平滑降低而不產生噪聲。由於頻率的降低,開關損耗也被有效的減小了。當負載繼續降低而低於某一設定值時,係統進入 PSM(跳頻調製)模式。在 PSM 模式下,一些開關周期被跳過,這些周期內開關管完全關斷,因此這種模式可進一步降低待機功耗。在上述的三種工作模式下,都集成了頻率抖動功能,來提升係統的 EMI 特性。
CR6841電源ic主要特點
■ 低啟動電流
■ 內置軟啟動
■ 綠色模式獨有的變頻和跳頻工作模式
■ 良好的EMI特性
■ 電流模式控製
■ 內置斜坡補償
■ 內置前沿消隱
■ 可編程開關頻率
■ 所有引腳的懸空保護
■ 零噪聲工作
■ 外置可編程過溫保護
■ VDD端過壓保護
■ 過載保護
■ 逐周期過流保護
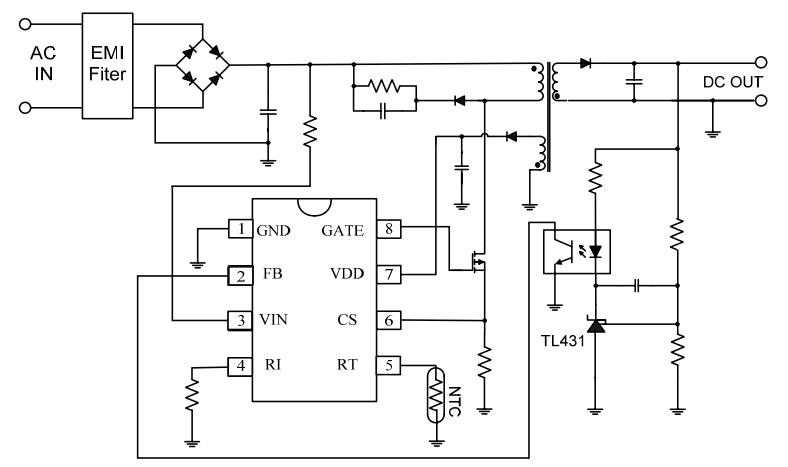
cr6841引腳功能及分布

| 引腳序號 | 符號 | 描述 |
| 1 | GND | IC 接地引腳。 |
| 2 | FB | 電壓反饋引腳。通過外接光耦到該引腳來進行環路調節。PWM 的占空比由該引腳的電壓和第六引腳的電流檢測電壓共同決定。 |
| 3 | VIN | 啟動引腳。該引腳通過一個大的啟動電阻連接到整流後的交流輸入端。這個引腳的作用主要是快速啟動和用於 OCP 補償的線性電壓檢測。 |
| 4 | RI | 頻率設置引腳。該引腳通過外接一個電阻到地來設置開關頻率。芯片為該引腳設置了懸空保護和對地短路保護。 |
| 5 | RT | 過溫保護引腳。該引腳通過外接一個熱敏電阻到地來完成可編程 的過溫保護功能。當該引腳的電壓低於芯片內部設置的固定比較 電壓 1.065V 時,PWM 輸出將會關閉。 |
| 6 | CS | 電流檢測引腳。通過檢測CS電阻上的電壓檢測流過功率管的電流大小,完成逐周期過流保護的功能。 |
| 7 | VDD | IC 供電引腳。該引腳為芯片的正常工作提供電壓 |
| 8 | GATE | 驅動引腳。該引腳連接功率管的柵端,芯片通過該引腳來驅動功率管。 |
CR6841開關電源原理圖

CR6841應用於離線式反激 AC/DC 變化器領域
■ 電源適配器
■ 開放式電源
■ ATX待機電源
■ 電池充電器
CR6841 集成了多種功能和保護特性,包括欠壓鎖定(UVLO),VDD 過壓保護(OVP),軟啟,附加可編程過溫保護(OTP),逐周期電流限製(OCP), 過載保護(OLP),所有引腳懸空保護,RI 引腳的對地短路保護,GATE 端箝位,VDD 箝位,前沿消隱。CR6841 離線式pwm控製芯片還集成了恒功率限製模塊來使係統在全電壓範圍(90V~264V)內輸出恒定的功率。
阿裏巴巴店鋪
關注驪微
收藏驪微










