推薦產品
聯係我們
RAYBET雷竞技app
電話:0755-23087599
傳真:0755-23082933
郵箱:yishanbo@leweitech.com
地址:深圳市寶安區西鄉鶴洲恒豐工業城B11棟5樓東
F6114產品描述:
F6114是高性能、高度集成的電源控製器芯片電路允許一個完整的離線的implementatiom電池充電器或備用smp fewexternal組件此外集成電路內置高精度簡曆/ CC控製與高水平保護特性使它非常適合離線小電源轉換器的應用程序它有內置的電源是機器它可以進一步降低係統成本。電流和輸出功率設置可以調整外部檢測電阻RS在簡曆上銷控製利用多模操作實現高性能和高轉換效率此外良好的負載調節是通過內置的電纜下降補償集成電路的誤差放大器(EA)簡曆內置循環補償網絡簡曆控製消除了外部補償電路優秀的EMI性能是通過頻率轉移技術
F6114是高性能、高度集成的電源控製器芯片電路允許一個完整的離線的implementatiom電池充電器或備用smp fewexternal組件此外集成電路內置高精度簡曆/ CC控製與高水平保護特性使它非常適合離線小電源轉換器的應用程序它有內置的電源是機器它可以進一步降低係統成本。電流和輸出功率設置可以調整外部檢測電阻RS在簡曆上銷控製利用多模操作實現高性能和高轉換效率此外良好的負載調節是通過內置的電纜下降補償集成電路的誤差放大器(EA)簡曆內置循環補償網絡簡曆控製消除了外部補償電路優秀的EMI性能是通過頻率轉移技術
F6114內置的軟啟動功能逐周期電流限製VDD OVPVDDUVLO
SOP-7 封裝
F6114產品特點:
內置的700 v電源電壓
沒有TL431和Opto-coupler Primary-Side-Regulation(PSR)
±5% cc / CV監管環球交流範圍
音頻降噪控製
Propricetary電纜壓降補償在簡曆模式
內置軟啟動銷浮動的保護
VDD操作範圍寬
多模式控製
當前Limting逐周期
輸出過壓保護
專有的“智能輸出短保護”
內部前沿消隱
50 v輸出AC / DC LED照明
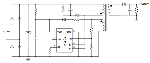
典型應用圖

典型應用圖

阿裏巴巴店鋪
關注驪微
收藏驪微










