推薦產品
聯係我們
RAYBET雷竞技app
電話:0755-23087599
手機:13808858392
郵箱:dunianhua@leweitech.com
地址:深圳市寶安區西鄉鶴洲恒豐工業城B11棟5樓東
NDP5102SE 雙口usb識別ic
所屬分類:raybet雷竞
品牌:LONTEN/龍騰
型號:NDP5102SE
封裝:SOT23-6
功率:4.5V至5.5V
電流:
型號:NDP5102SE
封裝:SOT23-6
功率:4.5V至5.5V
電流:
訂購熱線:0755-23087599
NDP5102SE是一款雙口USB識別IC,USB充電協議端口控製IC,可自動識別充電設備類型,並通過對應的USB充電協議提供正確的電氣特征,使之獲得最大充電電流,在保護充電設備的前提下節省充電時間。
NDP5102SE 雙口usb識別ic為以下專用充電方案中的兼容設備充電:分壓器DCP,需要施加2.7 V電壓;D+和D-線的電壓是2.7 V分別地;BC1.2 DCP,要求短接D+線路到D線;中國電信標準YD/T;1591-2009短路模式,要求短接;D+線到D-線,D+和D-線均為1.2 V。
NDP5102SE特性
■ 支持USB DCP短接D+線路到每個USB電池充電的D線規範,修訂版1.2(BC1.2)
■ 支持短路模式(將D+線路短路至D線)中國電信行業標準YD/T 1591-2009
■ 支持USB DCP在D上應用2.7 V+
■ 線路和D線2.7 V
■ 支持USB DCP在D上應用1.2 V+和D線
■ 自動切換D+和D-線
■ 連接設備的連接
■ 工作範圍:4.5V至5.5V
■ 提供SOT23-6封裝
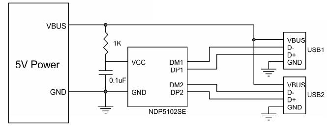
典型應用電路圖

NDP5102SE應用領域
■ 車載充電器
■ 車載USB電源充電器聯網係統
■ 其他USB充電器
NDP5102SE usb識別ic是雙USB專用充電端口控製器,NDP5102SE支持USB電池充電規範,修訂版1.2(BC1.2),中國電信行業標準YD/T 1591-2009,分頻器模式,D+和D-線路上均為1.2 V等四種最常見的協議,RAYBET雷竞技下载苹果
提供NDP5102SE樣品申請,NDP5102SE規格書資料及技術支持。
阿裏巴巴店鋪
關注驪微
收藏驪微










