充電器IC阿裏店鋪阿裏巴巴店鋪 led恒流驅動ic專業廠家關注驪微 電源IC方案公司收藏驪微 歡迎進入電源ic,led驅動ic,車充ic,充電器ic,適配器ic廠家--RAYBET雷竞技下载苹果 官網

車載充電器IC方案

高級搜索

搜索一

搜索二

深圳車充IC方案

推薦產品

聯係我們

深圳車載充電器IC供應商
RAYBET雷竞技app

電話:0755-23087599

傳真:0755-23082933

郵箱:yishanbo@leweitech.com

地址:深圳市寶安區西鄉鶴洲恒豐工業城B11棟5樓東

prevnext

SD8520_充電器/適配器IC SD8520

所屬分類:士蘭微
品牌:士蘭微
型號:SD8520
封裝:SDT-23-6L
功率:18W
電流:3.1A
訂購熱線:0755-23087599
SD8520產品描述:
SD8520是外置高壓MOS管功率開關的原邊控製開關電源(PSR)采用PFM調製技術,提供精確的恒壓/恒流(CV/CC)控製環路,具有非常高的穩定性和平均效率
采用SD8520設計係統,無需光耦,可省去次級反饋控製,環路補償,精簡電路、降低係統成本。
SD8520適用8-12W輸出功率,內置線損補償功能和峰值電流補償功能。
 
SD8520產品特點:
原邊控製模式
低啟動電流
前沿消隱
逐周期限流
PFM調製
降峰值模式
過壓保護
欠壓鎖定
環路開路保護
最大導通時間保護
過溫保護
線損電壓補償
峰值電流補償

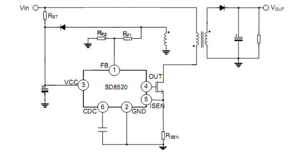
典型應用圖



 
產品中心 RAYBET雷竞技下载苹果 聯係我們