12/24V外置MOS降壓LED恒流驅動IC QX5241
字號:T|T
LED具有發光強度大、發光效率高、節能環保、壽命長等優點而被廣泛應用於汽車照明、顯示器、相機閃光燈、麵板背光源、景光照明和室內裝飾等領域。由於LED的發光亮度與其電流大小相關,而導通電壓、工作電壓以及環境溫度的微小變化又對LED電流有較大的影響,因此需要設計專門的驅動芯片維持LED陣列亮度的一致性。線性恒流型LED驅動電路具有結構簡單、電磁幹擾低、響應迅速、尺寸小及成本低等優點,因而常被應用於采用蓄電池供電的汽車電子係統中。
泉芯科技有限公司研發的針對汽車電子的高亮度、降壓、恒流LED驅動芯片QX5241,主要應用於汽車尾燈、霧燈、建築、工業、環境照明、水底燈等LED照明。在5.5至36V輸入電壓範圍內,可提供高達3A電流。最大20KHz輝度控製頻率,滯環控製:無需補償,5V,2mA片上穩壓器。
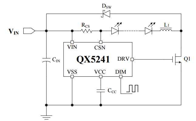
QX5241結構原理圖


QX5241是通過外接一個電阻設定輸出電流,最大可達3A,通過DIM引腳實現輝度控製功能。並采用泉芯特有的專利結構,在寬輸入電壓範圍下,保證電流檢測達到±5%的電流精度,由於采用滯環控製方式,QX5241對負載瞬變具有非常快的響應速度,對輸入電壓具有高的抑製比,最高工作頻率可到2MHz,工作溫度範圍從-40℃到125℃.
深圳RAYBET雷竞技下载苹果
是您電源方案的首選平台,主營品牌:士蘭微、 Dialog、芯龍、華晶、賽威、技領、泉芯等進口與國產品牌,我們將為您提供最高效、最低成本、最理想的優勢方案和最實惠的價格。驪微團隊將為您提供最合理的方案建議。
文章出自專業的LED驅動芯片平台—RAYBET雷竞技下载苹果 (//www.hkkfsfw.com)轉載請注明出
文章出自專業的LED驅動芯片平台—RAYBET雷竞技下载苹果 (//www.hkkfsfw.com)轉載請注明出
同類文章排行
- 芯龍12V/5A DC/DC低成本電源芯片方案-XL150
- TK10A60D場效應晶體管MOS管開關穩壓器的應
- 一款適配器的AC-DC轉換芯片介紹-SD4873
- PN8147內置MOS管AC-DC電源適配器IC方案-芯
- UC3842當中2腳的使用-RAYBET雷竞技下载苹果
- UC3842的占空比調節-RAYBET雷竞技下载苹果
- SF6773 650V功率電源手機充電器芯片
- RAYBET雷竞技下载苹果 5V轉12V升壓芯片-XL6019
- NCE現貨n溝道mos管NCE6003Y磁場應管SOT23-3
- fp6601q電路圖_fp6601q規格書_fp6601q
阿裏巴巴店鋪
關注驪微
收藏驪微

