推薦產品
聯係我們
RAYBET雷竞技app
電話:0755-23087599
手機:13808858392
郵箱:dunianhua@leweitech.com
地址:深圳市寶安區西鄉鶴洲恒豐工業城B11棟5樓東
PN8136NSC-T1 超低待機功耗12v1a 副邊ic
所屬分類:RAYBETAPP
品牌:芯朋微
型號:PN8136NSC-T1
封裝:DIP-7
功率:12W
電流:
型號:PN8136NSC-T1
封裝:DIP-7
功率:12W
電流:
訂購熱線:0755-23087599
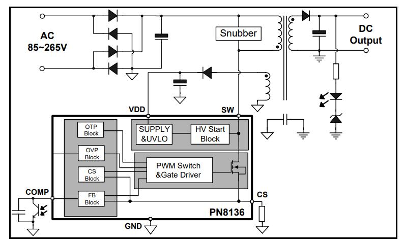
PN8136電源芯片內部集成了脈寬調製控製器和功率MOSFET,專用於高性能、外圍元器件精簡的交直流轉換開關電源。
PN8136芯片提供了極為全麵和性能優異的智能化保護功能,包括周期式過流保護(外部可調)、過載保護、軟啟動功能。通過Hi-mode、Eco-mode、Burst-mode的三種脈衝功率調節模式混合技術和特殊器件低功耗結構技術實現了超低的待機功耗、全電壓範圍下的最佳效率。良好的EMI表現由頻率調製技術和SoftDriver技術充分保證。
PN8136芯片還內置智能高壓啟動模塊。PN8136為需要超低待機功耗的高性價比反激式開關電源係統提供了一個先進的實現平台,非常適合五級能效Lever5、Eur2.0、能源之星的應用。
PN8136芯片特征
■內置650V高雪崩能力的功率MOSFET
■ Hi-mode(60kHz PWM)
■ Eco-mode(動態PFM)
■ Burst-mode (25kHz間歇工作模式)
■改善EMI的頻率調製技術
■空載待機功耗 < 50 mW @230VAC
■軟啟動技術
■內置高壓啟動電路
■內置線電壓補償和斜坡補償
■開放式輸出功率 >17W@230VAC
■優異全麵的保護功能 :過溫保護(OTP)、過載保護(OLP)、外部電阻可調式周期過流保護(OCP)。
PN8136電源芯片引腳功能及封裝

| 管腳標號 | 管腳名 | 管腳功能描述 |
| 1 | GND | 接地 |
| 2 | VDD | 工作電壓輸入引腳 |
| 3 | CS | 限流點設定 |
| 4 | COMP | 反饋引腳 |
| 5 | NC | 空腳 |
| 6 | NC | |
| 7 | SW | 高壓MOSFET漏極腳 |
| 8 |
PN8136電路圖典型應用

典型功率

應用領域
■機頂盒電源
PN8136NSC-T1電源芯片采用 DIP7 封裝,應用功率密閉式230 VAC 12W,85-265 VAC 10W,PN8136的振蕩頻率固定在60 kHz,無需外圍電路進行設置。它特有的頻率抖動技術,可改善EMI特性,廣泛應用於機頂盒電源等領域,更多PN8136NSC-T1 超低待機功耗12v1a 副邊ic芯片資料手冊及應用資料請向RAYBET雷竞技下载苹果
申請。》
阿裏巴巴店鋪
關注驪微
收藏驪微










