推薦產品
聯係我們
RAYBET雷竞技app
電話:0755-23087599
手機:13808858392
郵箱:dunianhua@leweitech.com
地址:深圳市寶安區西鄉鶴洲恒豐工業城B11棟5樓東
SF5773產品描述:
SF5773是第二代準諧振(QR)PWM控製器。SF5773適用於中小功率場合,SF5773可以實現100mW超低待機功耗。采用專利的“QR-II TM”技術克服了傳統準諧振係統效率,EMI,異音等缺陷,真正發揮了QR的技術潛力,能夠滿足六級能效的要求。
比如:VDD欠壓保護(UVLO),VDD過壓保護,軟啟動,逐周期過流保護,可編程輸出過壓保護,管腳浮空保護,GATE輸出電壓鉗位保護,VDD電壓鉗位保護等等
SF5773產品特點:
專利的“QR-II TM”第二代準諧振技術克服傳統準諧振係統效率,EMI和異音方麵的缺陷:“Digital Anti-jitter”技術消除穀底切換異音,Digital Frequency Foldback”提高全負載效率,Digital Frequency Jittering”改善EMI
滿足六級能效要求
小於100mW超低待機功耗
內置軟件啟動,管腳浮空保護
超低啟動電流
輸出過壓保護電壓可外部編程
逐周期電流限製,內置前沿消隱
內置高低壓過流補償實現全電壓平坦OCP曲線
VDD欠壓保護(UVLO),過壓保護及鉗位
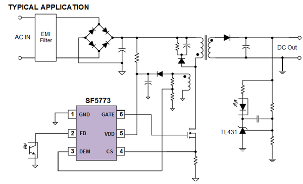
典型應用圖

典型應用圖

阿裏巴巴店鋪
關注驪微
收藏驪微










