推薦產品
聯係我們
RAYBET雷竞技app
電話:0755-23087599
手機:13808858392
郵箱:dunianhua@leweitech.com
地址:深圳市寶安區西鄉鶴洲恒豐工業城B11棟5樓東
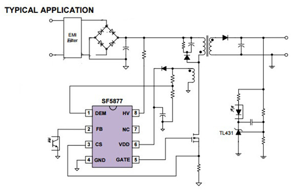
SF5877產品描述:
SF5877是一款高性能,第二代準諧振( QR- | | TM) PWM控製器離線反激式電源轉換器應用。內置專有的QR- | | TM技術與高水平的保護功能,提高了開關電源的可靠性和性能。
SF5877是一款高性能,第二代準諧振( QR- | | TM) PWM控製器離線反激式電源轉換器應用。內置專有的QR- | | TM技術與高水平的保護功能,提高了開關電源的可靠性和性能。
在SF5877 , “數碼防抖”功能,可以自動選擇並鎖定一個山穀在給定的負載,從而可以實現音頻無噪音運行。在另一方麵, “數字頻率抖動”功能,使係統具有優異的EMI性能比傳統的QR係統。
SF5877是多模式控製器。當滿負荷,該IC在CCM模式或QR模式的基礎上AC線路輸入的工作。當負載變低時,IC進入“數字頻率折返”的模式,以提高功率轉換效率。當輸出功率是非常小的,IC進入到突發模式,可以實現小於100mW的空載功率。
SF5877集成了欠壓鎖定( UVLO ) , VCC過電壓保護(OVP ) ,輸出過電壓保護(輸出OVP )功能和保護,逐周期電流限製( OCP ) ,管腳浮保護,過負載保護( OLP ) ,軟啟動, VCC鉗位,柵極鉗位,在SF5877 ,保護功能自動恢複模式保護。
SF5877提供DIP8封裝。
SF5877產品特點:
專有的QR - | | TM技術:數字抗抖動音頻無噪音運行,數字頻率折返,數字頻率抖動更好的EMI
專有HV- MWTM實現了比50mW的待機功耗減
高效率多模式操作
12.7us最大占空比。
80kHz的最大導通時間
53KHz頻率低鉗位在QR模式
65%的最大占空比
CCM模式自適應斜坡補償
內置的同步斜坡補償
恒定功率限製
典型應用圖

典型應用圖

阿裏巴巴店鋪
關注驪微
收藏驪微










