推薦產品
聯係我們
RAYBET雷竞技app
電話:0755-23087599
手機:13808858392
郵箱:dunianhua@leweitech.com
地址:深圳市寶安區西鄉鶴洲恒豐工業城B11棟5樓東
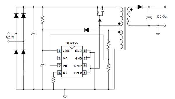
SF5922產品描述:
SF5922是高精度原邊反饋控製(PDR)的恒壓恒流(CV/CC)功率開關,該係列內置功率MOS管,非常適合於小功率充電器、適配器、和LED照明場合該係列采用專利的"NC-CAP/PSR"控製,無需外部補嚐或濾波電容,即可實現小於±5%的恒壓恒流精度,同時該係列采用專利的“多模式PSR”控製,提高了可靠性和效率,該係列還集成了專利的線損電太補嚐技術,實現高精度恒壓控製,SF5922能夠容易通過手機充電器泰爾認證。
SF5922是高精度原邊反饋控製(PDR)的恒壓恒流(CV/CC)功率開關,該係列內置功率MOS管,非常適合於小功率充電器、適配器、和LED照明場合該係列采用專利的"NC-CAP/PSR"控製,無需外部補嚐或濾波電容,即可實現小於±5%的恒壓恒流精度,同時該係列采用專利的“多模式PSR”控製,提高了可靠性和效率,該係列還集成了專利的線損電太補嚐技術,實現高精度恒壓控製,SF5922能夠容易通過手機充電器泰爾認證。
SF5922提供SOP8封裝
SF5922產品特點:
1、內置功率MOSFET
2、專利的"NC-CAP/PSR"控製技術
3、“多模式PSR”控製提高可靠性和效率
4、容易通過手機充電器泰爾認證(SF5922)
5、小於±5%恒壓恒流高精度
6、原邊反饋(PSR)控製,無需光耦和TL431
7、內置專利的線損電壓補償
8、內置650V功率MOSFET
9、自動補償輸入電壓、電感感量變化,實現高精度
10、內置軟啟動,超低啟動電流,管腳 浮空保護
11、輸出過壓保護
12、逐周期電流限製,內置前沿消隱
13、VDD欠壓保護(UVLO),過壓保護及鉗位
典型應用

典型應用

阿裏巴巴店鋪
關注驪微
收藏驪微










