CR6248_12v1a適配器方案
字號:T|T
CR6248_12V1A適配器方案是基於一個能適用於寬輸入電壓範圍,輸出功率 12W,恒壓輸出的適配器,控製 IC 采用CR6248高精度CC/CV原邊檢測PWM開關,具有良好的動態負載能力,良好的恒流輸出效果;同時具有“軟啟動、OCP、SCP、OVP、FB開路保護、OTP自動恢複”等多種保護功能。
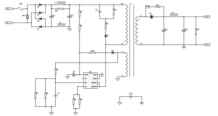
CR6248 采用反激式電路拓撲,輸出和輸入高壓使用變壓器隔離。在這種反激拓撲中,開關管導通時,變壓器儲存能量,負載電流由輸出電容提供;開關管關斷時,變壓器將儲存的能量傳遞到負載和輸出濾波電容,以補償電容單獨提供負載電流所消耗的能量。
CR6248 芯片特性:
● CR6248 內置 600V 高壓功率 MOSFET,反激式原邊檢測 PWM 功率開關;
● 內置軟啟動,減小 MOSFET 的應力,內置斜坡補償電路;
● 較低的 IC 功耗;
● 具有頻率抖動功能,使其具有良好的 EMI 特性;
● 具有“軟啟動、OCP、SCP、OTP 自動恢複、OVP 鎖存”等多種保護功能;
● 原邊反饋,無需光耦和 TL431,可調式線損補償,IC 基準精度±1%;
● 電路結構簡單、較少的外圍元器件,適用於小功率 AC/DC 電源適配器、充電器。
一、PCB及DEMO實物圖

二、典型電路圖

三、效率測試

四、整機參數

CR6248_12v1a適配器方案,全電壓實現12V1A輸出的適配器。AC90V滿足啟動時間的條件下,實現AC230V樣機待機功耗<75mW;典型輸入電壓時平均效率>83.3%;能夠滿足最嚴格的能效標準“COC_T2”;全電壓可實現±5%的CV輸出精度。更多CR6248_12V1A適配器方案、CR6248_5V2.4A充電器方案產品手冊、原理圖,電源輸入輸出規格,BOM 表和變壓器參數以及安規和 EMI 測試數據等資料請向啟辰微代理RAYBET雷竞技下载苹果
申請。>>
同類文章排行
- 7個大幅精簡外圍的ac-dc電源管理芯片方案
- 德普微DP2525B原邊反饋電源芯片恒壓恒流5W
- 5v開關電源芯片PN8370M+PN8306M 5V2A六級能
- 基於PN8390+PN8308M高性能12V2A適配器電源
- CR5218SC_5V1A適配器方案
- PN8161+PN8307H省10顆外圍的18W PD快充電源
- PN8370M+PN8305L小體積開關電源5v2a方案
- 12V3.0A同步整流六級能效電源適配器應用方
- PN8000無電感負壓輸出AC-DC非隔離超精簡方
- 5v2a電源適配器芯片/充電器ic方案
阿裏巴巴店鋪
關注驪微
收藏驪微

