PN8390 -24W 準諧振原邊控製芯片
字號:T|T
PN8390準諧振原邊控製芯片工作在原邊檢測和調整模式,可省略係統的光耦和TL431,支持CCM和DCM兩種工作模式。PN8390原邊控製芯片擁有恒壓恒流控製環路,可以實現高精度的恒壓、恒流輸出,以滿足大部分充電器和適配器需求。PN8390準諧振原邊控製芯片內置高壓啟動電路和極低的芯片功耗使得係統能夠滿足較高的待機功耗標準。
1.高壓啟動控製:在啟動階段,采用高壓啟動技術,芯片啟動前1.0mA電流源為內部偏置電路供電並給外部VDD電容充電,快速啟動。當VDD電壓達到VDDon,芯片開始工作的同時高壓啟動電路關斷;隻要VDD電壓不低於VDDoff,芯片維持正常工作。啟動後,偏置電路通過輔助源供電。
2.CC工作模式:在CC工作狀態,PN8390采樣FB引腳的信號(由輔助繞組信號通過電阻分壓)和導通時間內CS管腳上的中點電壓VCS_MID,根據輔助繞組信號脈寬和CS管腳中點電壓調整輸出電流。
3.CV工作模式:在CV工作狀態,PN8390使用脈衝信號采樣FB電壓,並保持到下個采樣點。將采樣的電壓和VREF_CV基準比較,並放大誤差。這個誤差值代表負載情況,通過控製開關信號,調節輸出電壓,使得輸出恒定。
4.電流檢測和前沿消隱:PN8390提供逐周期電流檢測功能。芯片通過CS引腳的電阻檢測功率管電流,CC模式設置點和最大輸出功率都通過外部調整CS引腳上的電阻實現。功率管開通瞬間會產生尖峰電壓,內部前沿消隱電路可防止誤觸發而不需要額外的RC濾波電路。
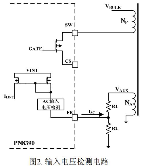
5.如圖2和圖3所示,在MOSFET導通期間TON,通過檢測流出FB端口電流判斷AC輸入電壓。MOSFET導通期間,輔助繞組電壓VAUX正比於輸入BULK電容電壓VBLUK,輸入電壓檢測模塊將FB端口電壓嵌位在0V左右,所以流出FB端口電流IAC的公式如下:

AC輸入電壓電流IAC可通過FB分壓上電阻R1調節,可用於AC輸入電壓欠壓保護、最大過流閾值補償等功能。


6.可編程線纜補償功能:線纜補償模塊通過FB引腳輸出一路補償電流,流向分壓電阻,通過改變電壓反饋值,可以使輸出線損得到補償。當負載從滿載減小到空載時,線損的壓降也同樣減小。PN8390原邊控製芯片通過設置FB電阻的阻值可以調整線補償的幅度。
7.基準負溫度補償:FB采樣電壓為

其中△V隨著溫度上升而變小,K為定值。
PN8390的VREF_CV電壓基準采用負溫度補償技術,常溫下,VREF_CV電壓基準為2.5V;芯片溫度上升時,VREF_CV電壓基準值隨著溫度上升而變小,可以使△V隨著溫度上升而變小得到補償,讓輸出電壓Vo在全溫度範圍內恒定,提高了恒壓輸出精度。
8.準諧振模式:PN8390包含一個獨特的準諧振開關電路。在CV工作狀態下,這個電路檢測每一個諧振周期的穀底位置,讓芯片每個開關周期都在穀底導通。這個獨特的電路可以減少係統的開關損耗。同時,準諧振模式可以讓芯片的開關頻率在不同的開關周期之間輕微的變化,提高EMI的裕量。

9. 保護控製:PN8390原邊控製芯片含有豐富的保護功能,包括:逐周期過流保護、過壓保護、過溫保護、開環保護、輸出短路保護、CS電阻開/短路保護、VDD欠壓鎖定保護、AC輸入電壓欠壓保護功能,並且這些保護具有自恢複模式。
同類文章排行
- ap8022代換viper22a可兼容,不改PCB及外圍
- 電源芯片sdh8302s可PIN腳代換VIPER12A/AP80
- 什麼是MOS管的雪崩及mos管雪崩擊穿原理!
- 常用dc-dc降壓芯片推薦
- 國產電源管理芯片有哪些?
- sdh8303代換viper22a/AP8012H,PIN腳兼容無
- PN555L內置690V小功率非隔離芯片可替PN8008
- IR4427替換芯片ID1127雙低側、大電流驅動,
- 常用低壓mos管型號及選型!
- ob2269替代芯片CR6842成本低,性能更穩定!
阿裏巴巴店鋪
關注驪微
收藏驪微

