X電容放電專用芯片--PN8275解決大功率電源待機難題
字號:T|T
由於大部分的用電設備長期都處於待機狀態,所以現在電源工程師不但要考慮到電源的效率,還要顧及空載或者待機功耗,AC輸入端最大的損耗就來自於X電容放電的電阻,容值越大,放電的電阻就越小,損耗也就越大,為了降低損耗可以用專門的X電容放電芯片--PN8275,可以自動檢測AC是否掉電,正常工作幾乎沒有損耗,解決大功率電源待機難題。

X電容放電專用芯片--PN8275芯片特點
■ 集成X電容放電模塊,利用HV腳監控市電,市電斷開後啟動1.5mA恒流源自動對X電容進行放電,放電速度快;
■ 符合IEC62368-1安規要求,CB證書編號:DK-76617-UL;
■ 高可靠性:1.定製SOP-7框架,滿足HV腳和VDD腳之間更高的爬電距離要求;2.HV內置800V VDMOS,比LDMOS有更高的抗雪崩能力;3.VDD耐壓大於45V,HBM ESD 4KV;
■ 保護功能齊全,集成市電欠壓、市電過壓、輸出過壓、OTP等保護;
■ 高能效,增加了DMG腳,帶準諧振的多工作模式,效率更高,輕鬆滿足CoC V5 Tier 2能效標準。

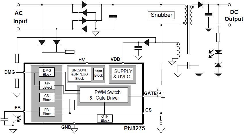
PN8275 x電容放電芯片的HV腳兼具高壓啟動和X電容放電功能。市電正常時,HV模塊在啟動結束後關閉;當AC輸入斷開後,90ms內可判斷出市電異常,則啟動HV內部的恒流源放電。二極管D1、電阻R1和D6構成放電回路1,二極管D2、電阻R1和D4構成放電回路2。
在12V3A電源方案實驗中,X電容0.22uF,市電斷電後,4顆2.2M放電電阻,放電時間1.2s左右@253Vac,x電容放電芯片PN8275放電,放電時間0.1s左右@253Vac,放電時間更短,更安全!

X電容放電芯片PN8275,具有降低係統待機功耗,縮短放電時間(更安全),降低係統EMC設計難度(X電容選擇更靈活)等三大優點,X電容芯片PN8275適用於適配器、TV、大功率輔助電源等反激拓撲架構的應用場合。
同類文章排行
- ap8022代換viper22a可兼容,不改PCB及外圍
- 電源芯片sdh8302s可PIN腳代換VIPER12A/AP80
- 什麼是MOS管的雪崩及mos管雪崩擊穿原理!
- 常用dc-dc降壓芯片推薦
- 國產電源管理芯片有哪些?
- sdh8303代換viper22a/AP8012H,PIN腳兼容無
- PN555L內置690V小功率非隔離芯片可替PN8008
- IR4427替換芯片ID1127雙低側、大電流驅動,
- 常用低壓mos管型號及選型!
- ob2269替代芯片CR6842成本低,性能更穩定!
阿裏巴巴店鋪
關注驪微
收藏驪微

